您当前的位置: 首页 >> 收费标准 >> 内容

咨询律师,为什么以收费为原则?

办案律师/作者: 肖文彬 来源:金牙大状律师网 日期 : 2021-09-15

肖文彬:诈骗犯罪、经济犯罪大要案律师、广强所副主任暨诈骗犯罪辩护与研究中心主任(承办过不少中央电视台报道、公安部、最高检、最高院督办或指定管辖的案件)

陈婵娟:广强所诈骗犯罪辩护与研究中心研究员

——力求在诈骗犯罪、经济犯罪案件辩护领域做到极致专业


前言

 

知乎上有一个比较热门的话题,内容是“律师咨询要不要收费?”底下的134个回答展现了不同律师对于这一问题的不同观点。笔者认为关于律师是否收费很难有一个绝对的标准,毕竟在中国这样一个人情社会,若是亲友简单的咨询也收费的话,收费模式恐难维系;若是一味的免费,律师的工作生活也会被不分时间、场合纷繁的咨询打扰,自然不胜其烦。因此,笔者认为,律师提供咨询服务,作为一类市场经济活动,应当以收费为原则,但也允许存在不收费的例外情况。

 

目录

 

一、律师提供法律咨询服务应当以收费为原则

(一)存在大量当事人不以形成委托合同或履行合同义务为目的套取法律咨询服务

(二)提供法律服务、法律咨询是律师的谋生之计,法律规定律师有收费的权利

(三)法律咨询背后蕴含着较大的机会成本,要求律师免费进行法律咨询服务不符合市场经济规律

(四)法律咨询服务本质是具有价值的凝结着律师大量脑力劳动的商品,收费咨询是由经济规律所决定的

 

二、免费咨询对当事人弊大于利

(一)免费咨询背后可能隐藏着巨大的“陷阱”

(二)免费咨询可能得不到当事人的尊重

 

正文

 

一、律师提供法律咨询服务应当以收费为原则

 

(一)存在大量当事人不以形成委托合同或履行合同义务为目的套取法律咨询服务

 

作为一名律师,时常会遇到以聘请律师为名介绍案情,要求律师提供详细的法律分析,占用律师时间,但拒绝支付咨询费用的情况,具体模式如下:

①强调钱不是问题,满口答应律师的收费要求,通过给律师画饼的方式套取咨询服务;

②直接表达对律师的崇拜,对律师专业的信任,获取律师的信任,接下来便抛出问题一二三;

③否认自己提出法律咨询,并说要直接聘请律师而不是咨询律师,让你难以拒绝的;

④在无预约的情况下,直接闯入律师事务所咨询律师,让律师无法拒绝见面;

⑤口头保证并虚假承诺一定会聘请律师来骗取律师的信任;

⑥案件当事人涉案金额高达数千万或数亿,通过展现巨大经济实力满口答应律师的收费要求、并说钱不是问题来套取律师信任,发送案件材料要求律师作出详细的法律分析,咨询各种复杂疑难问题,但事后拒绝支付任何费用;

⑦自述案件是天大的冤案,在网络上向律师广撒网式发送案件材料,套取律师回复咨询;

⑧其他“套取”免费咨询的套路。

 

在这个过程中,咨询者往往会提出所谓的“简单”的问题,抛出诸如“当事人构不构成犯罪?构不构成这个罪名?法院会如何进行判决?应该怎么去辩护?”等问题,因为咨询者和律师之间存在巨大的信息鸿沟、专业壁垒,咨询者不明白这些简短但不简单的问题需要律师以大量的知识经验储备才能回答;另外在回答这些问题之前,尽责、专业的律师需要详细了解案情以及案件中对当事人有利或不利的证据材料,了解诉讼进程;若需要遇到较为复杂的案件,则需结合以往法律从业经验,再进行相关法律、案例等资料检索,才能够初步解决当事人所谓的“简单”问题。法律问题失之毫厘,差之千里,一位负责的律师在进行一次详细的法律咨询背后,耗费了当事人看不到的大量时间和精力。

 

这些问题就如同去医院问医生,癌症如何治疗?如何动手术一样复杂。需要专业人员以大量的知识储备为依托,以了解案情和查找资料为辅助,经过深思熟虑之后才能回答当事人这些看似“简单”实则复杂的问题。而这些咨询者最后多以“还要再考虑、商量一下”作为结束语,并最终不再联系。更有甚者已与律师签订委托合同,但最终拒绝支付费用的情形;如约定风险收费,案件结束后当事人以各种理由拒绝付费,因为有条文禁止刑事诉讼案件、行政诉讼案件、国家赔偿案件以及群体性诉讼案件实行风险代理收费,导致律师也无法维护自己权益。

 

(二)提供法律服务、法律咨询是律师的谋生之计,法律规定律师有收费的权利

 

根据《韦氏大词典》,律师被界定为自由从业者,这意味者律师没有工资、财务保障,需要自负盈亏,提供法律服务并收取费用是律师的谋生之计。根据2006年12月1日起执行的国家发展改革委、司法部发布的《律师服务收费管理办法》(发改价格〔2006〕611号)第五条第一款第四项规定了律师具有提供法律咨询并收取费用的权利,律师事务所依法提供下列法律服务实行政府指导价:(四)为刑事案件犯罪嫌疑人提供法律咨询、代理申诉和控告、申请取保候审,担任被告人的辩护人或自诉人、被害人的诉讼代理人。在市场经济下,市场交易活动必须遵循等价交换原则,律师在运用自己的法律知识付出劳动,有权利要求接受法律服务者支付相应的对价(法律援助除外)。价值是凝结在商品中的无差别的人类劳动,律师提供的法律咨询服务本质也是一种无形的商品,法律咨询服务凝结着律师的智力劳动是具有价值的,需要以获得对价为原则。

 

(三)法律咨询背后蕴含着较大的机会成本,要求律师免费进行法律咨询服务不符合市场经济规律

 

机会成本是一个众所周知的经济学概念,是指市场主体为从事某项经营活动而放弃另一项经营活动的机会,或利用一定资源获得某种收入时所放弃的另一种收入,包括金钱、时间、物品、劳务等。另一项经营活动应取得的收益或另一种收入即为正在从事的经营活动的机会成本。


一名负责的律师在提供咨询服务时,首先,要仔细的了解案情,诸如案件发生的时间、地点、案件的事实情况及相应的证据材料、案件诉讼进程,才能提出相应的法律分析,针对案件的具体情况与具体阶段提出相应的法律建议。

 

      其次,每个案件都是独一无二的,律师需要结合自身的经验智慧、专业能力,针对案件情况,甚至需要查找资料才能量体裁衣地为当事人提供针对性的解答服务。

 

     最后,在法律咨询过程中,律师在完成材料阅读、案件分析、与当事人沟通等工作往往需要很长的时间,律师完全可以利用这段时间办理其他案件、完成其他工作来获得回报。因为法律服务的信息壁垒较高,很多当事人会忽视律师提供法律咨询服务的过程存在较高的隐性成本。通过对机会成本的分析,律师提供法律咨询服务,其依据是实际收益必须大于机会成本,从而使有限的资源得到最佳配置。若要求律师免费进行法律咨询服务,这显然不符合经济规律。

 

(四)法律咨询服务本质是具有价值的凝结着律师大量脑力劳动的商品,收费咨询是由经济规律所决定的

 

律师作为脑力劳动者,提供的法律咨询服务本质是一种具有价值的蕴含脑力劳动无形的商品。脑力劳动与体力劳动本身都是劳动的一种,但人们往往忽略律师的劳动付出,认为律师只是动动嘴皮子就可以收取不菲的费用。亚当·斯密在《国富论》一书中提到对脑力劳动工资的看法,劳动工资,因业务学习有难易、学费有多寡而不相同。将一种费去许多工夫和时间才学会的需要特殊技巧和熟练的职业,比作一台高价机器。学会这种职业的人,在从事工作的时候必然期望除获得普通劳动工资外还收回全部学费,并至少取得普通利润。同时各种职业的劳动工资,随取得资格可能性的大小而不相同,各个学习职业的人能否胜任所学的职业,此可能性的大小,因职业不同而大不相同。就律师这个职业而言,2016年至2020年,我国共有313万余人报名参加法律职业资格考试,仅42万余人通过法律职业资格考试,通过率为13%,而这些人最后也大多未能成为律师并坚持下去。就大部分机械职业说,成功几乎都是有把握的,但就自由职业说,却是很没有把握的。所以,大概要到将近四十岁时才能从职业取得一些收益的律师,其所得报酬应不仅足以补偿他自己为受教育所花的那么多时间和那么大费用。

 

很多当事人将法律咨询视为形成委托关系而进行的前置程序,不考虑很多咨询是不以形成委托关系为目的或最后形成委托关系的比例较低。笔者认为律师在咨询过程中的付出使得法律咨询本身成为一项独立的法律服务,其中包含的价值需要被量化。何况,若最终建立委托关系,前期的咨询费也可以用来折抵后期的代理费,此时前期的法律咨询可以算作是整个委托合同的工作内容的一部分。在生活中,没有人会问找医师咨询健康问题应不应该挂号收费,也没有人会问心理咨询师咨询心理问题应不应该收费,但却有人问律师咨询法律问题应不应该收费,这显然是一种对律师这类法律从业者的不了解。

 

二、免费咨询对当事人弊大于利

 

(一)免费咨询背后可能隐藏着巨大的“陷阱”

 

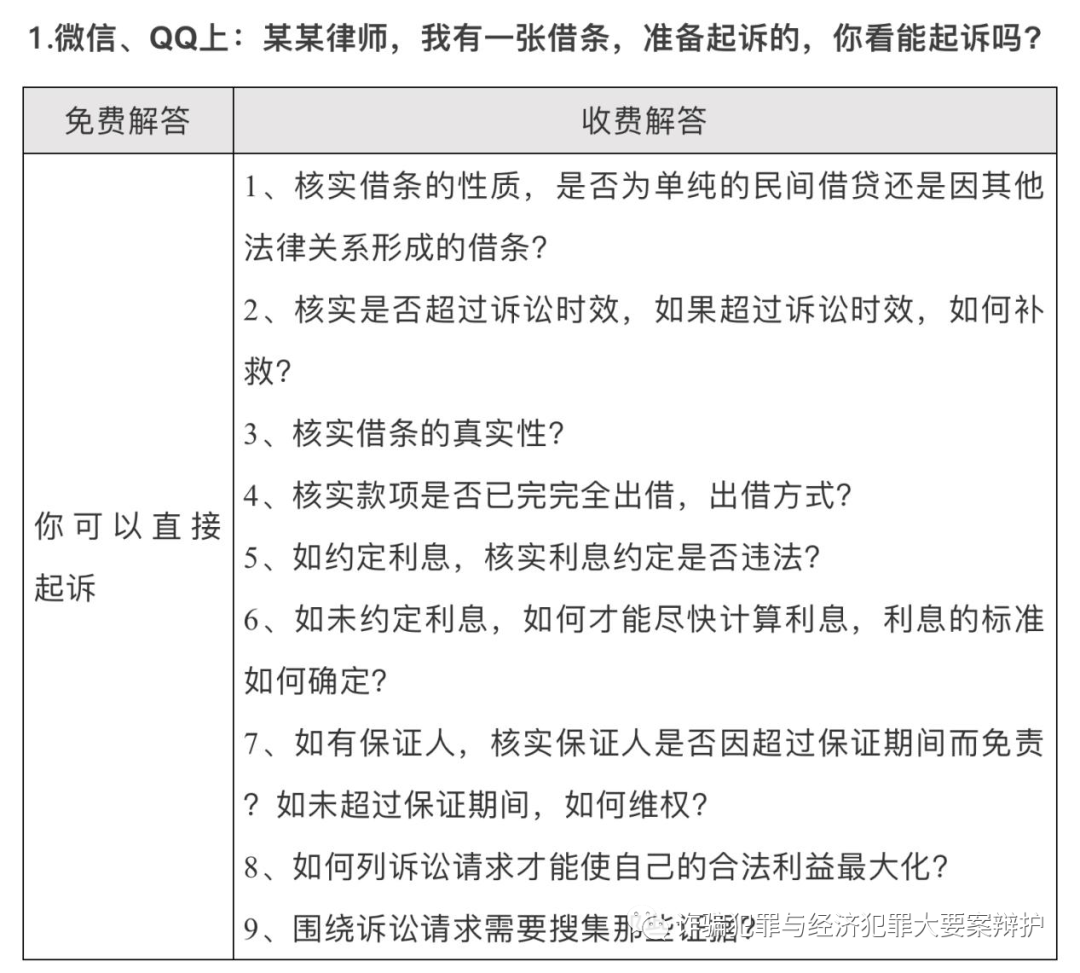
很多当事人抱着占便宜的心态想要蹭免费的法律咨询,可是世界上有没有免费的午餐?天上真的会掉馅饼吗?答案是否定的(法律援助案件除外)。网络上有一张流传较广的图片,是收费和不收费咨询的回答差别(见图)。


图片


 

打折的价格带来的往往只会是打折的服务。提供免费咨询的律师为了节省时间和避免麻烦,提供的解答往往点到为止;而收费咨询的律师基于职业道德,一般会更提供更为深入的咨询帮助。一般来说,免费咨询基于对时间成本的把握,使得其无法做到像收费咨询服务一样认真细致的了解案情,在简单的了解案情之后给出的法律分析可能与事实、证据甚至与法律不符,容易导致误判,可能导致当事人遭受更多的损失,尤其是在刑事案件中当事人甚至会面临更不利的牢狱之灾。

 

免费的才是最贵的,每一个看似免费的东西,其实背后都要付出很大的成本,而这些成本有时是不可量化的。笔者曾经听说过类似情况,一位律师曾在给当事人进行免费法律咨询的过程中因错认法律关系,导致后续的建议全部出现错误,造成当事人巨大的经济损失,但鉴于是免费咨询,双方也没有相应的服务合同关系,当事人也只能哑巴吃黄连——有苦说不出了。著名的天使投资人Amy Rees Anderson曾经也为自己能够节省律师开支而高兴,直到她作为一名企业家在经营的过程被现实痛击,意识到这是她犯过最大的错误之一。Nothing is more expensive than hiring a cheap lawyer, and nothing is more painful than hiring the wrong one.

 

 

(二)免费咨询可能得不到当事人的尊重

 

相较于免费获得的商品,人们往往更珍惜付费购买的商品,这是由人性所决定的。免费的咨询往往得不到咨询者的尊重,因为没有付出任何费用的当事人会想当然的认为免费咨询获得的信息是无价值的。同时因为免费,很多当事人会海量地咨询不同律师,因为市场上不同律师法律功底、经验见识不同,各个律师接收到的案件信息也不完全一致,但每个细节对最终的法律分析都会造成巨大的影响。前面提到的法律服务信息壁垒高,当事人大多不具备甄别信息的能力,最终往往是以大多数被咨询者的意见为准,忽略真理往往是掌握在少数人的手里,错过真正有用的建议。

 

2019年年初闹得沸沸扬扬的著名明星吴某波与陈某霖事件的当事人陈某霖,曾在事件发生前,就向男方索要高额赔偿金是否存在法律风险向律师进行咨询(见图,图片来源于吴丹红律师微博),在此期间,陈某霖曾多次不分时间、场合的主动通过微信或电话联系律师进行咨询,律师在未收取咨询费的情况下明确的告知其刑事风险,并提出了具体可行的建议,但陈某霖置若罔闻,没有听取律师建议,最终因敲诈勒索罪未遂被判处有期徒刑三年,缓刑三年的后果。免费的才是最贵的,这也反映出一个道理,提供免费咨询的律师建议并没有得到当事人的重视。


图片


 

结语

 

因此,笔者认为对于律师而言,从法律、经济学各个角度分析,提供咨询服务应当以收费为原则,积极实现律师的权利,同时收费咨询也可以起到甄别目标客户的作用。对于当事人而言,付费咨询能够节省时间成本,能够在法律的保障下快速得到关于案件的具体法律分析;付费亦能够尽量避免草率解答的“陷阱”,以免在案件走入错误道路之后追悔莫及。

 


阅读量:291 PC版链接 移动版链接

肖文彬
肖文彬诈骗犯罪、经济犯罪辩护律师,广强所诈骗犯罪辩护与研究中心主任
证件号:14401201510485123
紧急刑事案件咨询可直接加广强律师事务所案管专员手机:13503015895)
如情况紧急,请直接致电:13503015895 电话:020-37812500
推荐专题
取保成功丨曾杰,卢捷培律师团队五月底连续两起案件成功取保
2021年新增一桩不批捕案件——成功狙击“仙人跳”
金翰明、曾杰律师成功在五一节前取保一名诈骗案当事人
江苏陆某被控贪污罪、挪用公款罪一案(挪用公款罪不成立)
张某被控盗窃罪一案 (取保终无罪)
曾X华被控贪污罪一案(缓刑)
汪某胜被控贪污罪一案(不起诉)
赖某被控非法经营罪一案(不起诉)
原央视主持人方宏进被控合同诈骗罪一案(不起诉)
王艺被控合同诈骗罪一案(无罪)
推荐阅读
取保成功丨曾杰,卢捷培律师团队五月底连续两起案件成功取保
2021年新增一桩不批捕案件——成功狙击“仙人跳”
金翰明、曾杰律师成功在五一节前取保一名诈骗案当事人
非法吸收公众存款罪案件不予批准逮捕得以释放的八种情形
王思鲁:关于刑事律师的“真货”营销
拒绝迟夙生律师出庭,实际是侵犯了被告人明经国的权利
广强农村两委犯罪案件辩护与研究中心简介
七年了!今天,被告人高海东被控故意伤害案终于落下帷幕!
对虚开增值税专用发票罪中介绍行为的有效辩护研究
没有纸上谈兵的刑事辩护
最新文章
朱某某涉嫌集资诈骗罪、洗钱罪一案(正在办理中)
刘某某涉嫌生产、销售有毒、有害食品罪一案(正在办理中)
杨某某涉嫌非法吸收公众存款罪一案(正在办理中)
高某涉嫌贩卖毒品罪一案(正在办理中)
虎年开门红:黄佳博律师办理的“某火”平台主播涉赌案获相对不起诉
广强所经济犯罪辩护与研究中心主任李泽民律师招聘律师助理一名
致看守所的“战友们”
区块链游戏诈骗案被害方的证据,是认定诈骗数额的必要证据吗?
杨某涉嫌组织、领导传销活动罪一案(正在办理中)
赵某涉嫌帮助信息网络犯罪活动罪一案(正在办理中)

紧急重大刑事案件咨询可直接加广强律师事务所主任、刑事大要案辩护律师王思鲁微信向他反映(通过王律师手机13503015895)

如情况紧急,请直接致电:13503015895 电话020-37812500

地址:广州市越秀区天河路45号恒健大厦23楼(地铁动物园站C出口直走400米左右,东风东路小学天伦校区旁,原名天伦大厦。)

邮政编码:510600

Copyright 2013金牙大状律师网版权所有 All Rights Reserved. 网赌被黑怎么办粤ICP备18013404号-2